


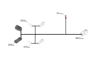
Consisting of::
2 x DENALI DL9 Hybrid Driving Light (Yellow Lens)1 x DENALI DialDim™ Lighting Controller
1 x DENALI Plug-&-Play DialDim Wiring Adapter Ducati DesertX
Nous ne disposons actuellement pas d'informations de compatibilité pour ce produit. Veuillez contactez notre service client pour vérifier la compatibilité de ce produit avec votre modèle.